澳门金沙赌场网止-澳门金沙城中心博客_百家乐庄最高连开几把_新全讯网网站112 (中国)·官方网站

河大新聞
HBU News
首頁 / 河大新聞 / 正文

河北大學成功獲批國家社會科學基金重大項目

發布時間:2024-12-19 10:55

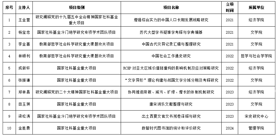
近日,全國哲學社會科學工作辦公室公布了2024年度國家社科基金重大項目立項名單,河北大學金勝勇教授申報的《數智時代圖書館的統計和評價研究》(批準號:24&ZD325)成功獲批立項。

近年來,學校高度重視重大項目的培育與申報,圍繞重大項目申報組建團隊,加強支持力度,取得顯著效果。“十四五”以來河北大學共獲批國家社科類重大項目10項,提前超額完成“十四五”目標任務。

“十四五”以來河北大學獲批國家社科類重大項目一覽表

(哲學社會科學研究院、管理學院 供稿)

分享:
返回列表頁

本站不再支持您的瀏覽器,請使用360瀏覽器8及以上(極速模式)、IE10及以上、Chrome5、Safari6、Firefox 3.6及以上、 Opera 10.5及以上瀏覽器觀看。請升級您的瀏覽器到更高的版本以獲得更好的觀看效果。

网上百家乐如何打水| 大发888娱乐游戏下载| 百家乐赌博娱乐城大全| 梦幻城百家乐的玩法技巧和规则| 百家乐官网游戏类型| 红桃K百家乐官网娱乐城| 大发888支付宝代充| 百家乐官网蔬菜配送公司| 大发888 安装包的微博| 百家乐官网蔬菜配送公司| 百家乐俄罗斯轮盘转盘套装| 同乐城百家乐官网现金网| 大发888代充值| 百家乐官网群boaicai| 柬埔寨百家乐的玩法技巧和规则 | 尊龙百家乐官网赌场娱乐网规则 | 百家乐官网信誉平台开户| 澳门百家乐图形| 网上百家乐官网合法吗| 新时代百家乐的玩法技巧和规则 | 免费百家乐游戏下| 网上百家乐官网软件大全酷| 马牌| 邯郸百家乐园真钱区| 线上百家乐官网平台| 88娱乐城2官方网站| 百家乐官网任你博娱乐| 边城棋牌游戏下载| 百家乐赌场技巧论坛| 百家乐平客户端| 百家乐最新心得| 哪个百家乐官网网站信誉好| 百家乐网| 免费百家乐计划软件| 百家乐官网规| 如何看百家乐官网的路纸| 银河国际娱乐城| 赌球| 万龙百家乐的玩法技巧和规则 | 六合彩特码开奖结果| 百家乐博国际|